关闭
新闻中心
您当前的位置:首页 > 新闻中心 > 新闻动态 > 详情
万源市中心医院国家传染病智能监测预警前置软件接口开发实行单一来源采购方式的公示
发布时间:2024-07-16 | 来源:万源市中心医院 | 浏览:4152
分享到:


一、项目信息:

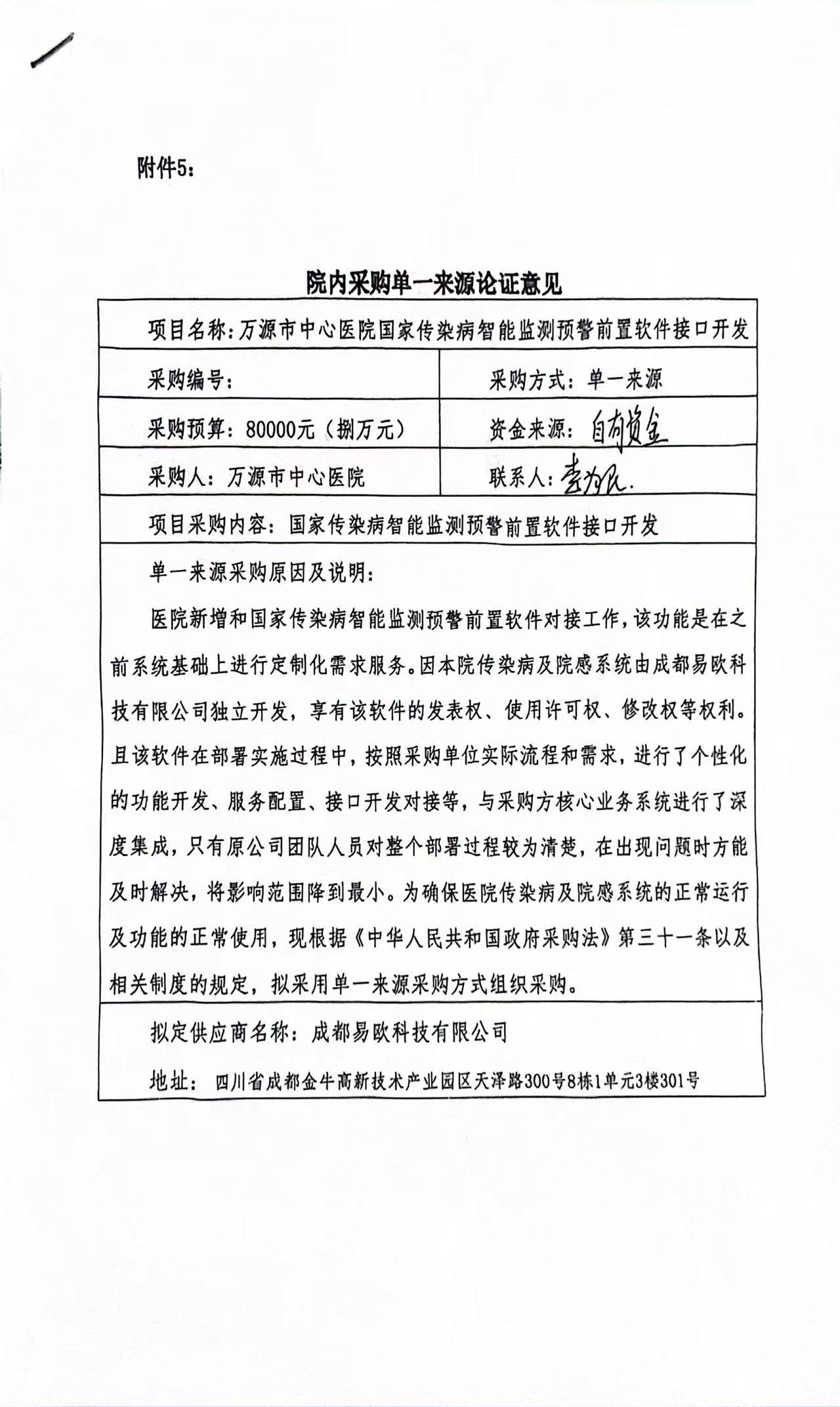
采购人:万源市中心医院

项目名称:国家传染病智能监测预警前置软件接口开发

拟采购的货物或服务的说明:国家传染病智能监测预警前置软件接口开发

拟采购的货物或服务的预算金额:8.0000元(捌万元)

采用单一来源采购方式的原因及说明: 医院新增和国家传染病智能监测预警前置软件对接工作,该功能是在之前系统基础上进行定制化需求服务。因本院传染病及院感系统由成都易欧科技有限公司独立开发,享有该软件的发表权、使用许可权、修改权等权利且该软件在部署实施过程中,按照采购单位实际流程和需求,进行了个性化的功能开发、服务配置、接口开发对接等,与采购方核心业务系统进行了深度集成,只有原公司团队人员对整个部署过程较为清楚,在出现问题时方能及时解决,将影响范围降到最小。为确保医院传染病及院感系统的正常运行及功能的正常使用,现根据《中华人民共和国政府采购法》第三十一条以及相关制度的规定,拟采用单一来源采购方式组织采购。

二、拟定供应商信息

名称:成都易欧科技有限公司

地址:地址:四川省成都金牛高新技术产业园区天泽路300号8栋1单元3楼301号

三、公示期限

2024年7月16日至2024年7月24日

四、其他补充事宜

  无

五、联系方式

 1. 采购人

 联系人:代老师

 联系地址:四川省万源市古东关街道春坪巷7号

 联系电话:13982894161

 2. 监管部门:万源市中心医院纪委

 联系电话:0818-8604039。

六、附件

     院内采购单一来源论证意见

        单一来源论证意见 .jpg

      单一来源论证意见.jpg









万源市中心医院


2024年7月16日




 


上一篇

万源市中心医院新院区连廊地坪、防护定制项目(第二次)谈判结果公告。

2024-07-18
下一篇

万源市中心医院新院区连廊地坪、防护定制项目(第二次)采购公告

2024-07-12
FreeMarker template error (DEBUG mode; use RETHROW in production!): For "." left-hand operand: Expected a hash, but this has evaluated to a string (wrapper: f.t.SimpleScalar): ==> asx [in template "templates/www.scstyjryy.cn/zh_CN/pc/dqgzxq.html" at line 86, column 54] ---- FTL stack trace ("~" means nesting-related): - Failed at: #if asx.parent?? [in template "templates/www.scstyjryy.cn/zh_CN/pc/dqgzxq.html" at line 86, column 49] ---- Java stack trace (for programmers): ---- freemarker.core.NonHashException: [... Exception message was already printed; see it above ...] at freemarker.core.Dot._eval(Dot.java:48) at freemarker.core.Expression.eval(Expression.java:81) at freemarker.core.ExistsExpression._eval(ExistsExpression.java:49) at freemarker.core.Expression.eval(Expression.java:81) at freemarker.core.Expression.evalToBoolean(Expression.java:145) at freemarker.core.Expression.evalToBoolean(Expression.java:131) at freemarker.core.IfBlock.accept(IfBlock.java:49) at freemarker.core.Environment.visit(Environment.java:326) at freemarker.core.Environment.visit(Environment.java:332) at freemarker.core.Environment.process(Environment.java:305) at freemarker.template.Template.process(Template.java:378) at org.springframework.web.servlet.view.freemarker.FreeMarkerView.processTemplate(FreeMarkerView.java:367) at org.springframework.web.servlet.view.freemarker.FreeMarkerView.doRender(FreeMarkerView.java:284) at org.springframework.web.servlet.view.freemarker.FreeMarkerView.renderMergedTemplateModel(FreeMarkerView.java:234) at org.springframework.web.servlet.view.AbstractTemplateView.renderMergedOutputModel(AbstractTemplateView.java:167) at org.springframework.web.servlet.view.AbstractView.render(AbstractView.java:303) at org.springframework.web.servlet.DispatcherServlet.render(DispatcherServlet.java:1282) at org.springframework.web.servlet.DispatcherServlet.processDispatchResult(DispatcherServlet.java:1037) at org.springframework.web.servlet.DispatcherServlet.doDispatch(DispatcherServlet.java:980) at org.springframework.web.servlet.DispatcherServlet.doService(DispatcherServlet.java:897) at org.springframework.web.servlet.FrameworkServlet.processRequest(FrameworkServlet.java:970) at org.springframework.web.servlet.FrameworkServlet.doGet(FrameworkServlet.java:861) at javax.servlet.http.HttpServlet.service(HttpServlet.java:635) at org.springframework.web.servlet.FrameworkServlet.service(FrameworkServlet.java:846) at javax.servlet.http.HttpServlet.service(HttpServlet.java:742) at org.apache.catalina.core.ApplicationFilterChain.internalDoFilter(ApplicationFilterChain.java:231) at org.apache.catalina.core.ApplicationFilterChain.doFilter(ApplicationFilterChain.java:166) at org.apache.tomcat.websocket.server.WsFilter.doFilter(WsFilter.java:52) at org.apache.catalina.core.ApplicationFilterChain.internalDoFilter(ApplicationFilterChain.java:193) at org.apache.catalina.core.ApplicationFilterChain.doFilter(ApplicationFilterChain.java:166) at org.springframework.boot.web.filter.ApplicationContextHeaderFilter.doFilterInternal(ApplicationContextHeaderFilter.java:55) at org.springframework.web.filter.OncePerRequestFilter.doFilter(OncePerRequestFilter.java:107) at org.apache.catalina.core.ApplicationFilterChain.internalDoFilter(ApplicationFilterChain.java:193) at org.apache.catalina.core.ApplicationFilterChain.doFilter(ApplicationFilterChain.java:166) at org.apache.shiro.web.servlet.ProxiedFilterChain.doFilter(ProxiedFilterChain.java:61) at org.apache.shiro.web.servlet.AdviceFilter.executeChain(AdviceFilter.java:108) at org.apache.shiro.web.servlet.AdviceFilter.doFilterInternal(AdviceFilter.java:137) at org.apache.shiro.web.servlet.OncePerRequestFilter.doFilter(OncePerRequestFilter.java:125) at org.apache.shiro.web.servlet.ProxiedFilterChain.doFilter(ProxiedFilterChain.java:66) at org.apache.shiro.web.servlet.AbstractShiroFilter.executeChain(AbstractShiroFilter.java:450) at org.apache.shiro.web.servlet.AbstractShiroFilter$1.call(AbstractShiroFilter.java:365) at org.apache.shiro.subject.support.SubjectCallable.doCall(SubjectCallable.java:90) at org.apache.shiro.subject.support.SubjectCallable.call(SubjectCallable.java:83) at org.apache.shiro.subject.support.DelegatingSubject.execute(DelegatingSubject.java:387) at org.apache.shiro.web.servlet.AbstractShiroFilter.doFilterInternal(AbstractShiroFilter.java:362) at org.apache.shiro.web.servlet.OncePerRequestFilter.doFilter(OncePerRequestFilter.java:125) at org.apache.catalina.core.ApplicationFilterChain.internalDoFilter(ApplicationFilterChain.java:193) at org.apache.catalina.core.ApplicationFilterChain.doFilter(ApplicationFilterChain.java:166) at org.apache.shiro.web.servlet.AdviceFilter.executeChain(AdviceFilter.java:108) at org.apache.shiro.web.servlet.AdviceFilter.doFilterInternal(AdviceFilter.java:137) at org.apache.shiro.web.servlet.OncePerRequestFilter.doFilter(OncePerRequestFilter.java:125) at org.apache.catalina.core.ApplicationFilterChain.internalDoFilter(ApplicationFilterChain.java:193) at org.apache.catalina.core.ApplicationFilterChain.doFilter(ApplicationFilterChain.java:166) at com.alibaba.druid.support.http.WebStatFilter.doFilter(WebStatFilter.java:123) at org.apache.catalina.core.ApplicationFilterChain.internalDoFilter(ApplicationFilterChain.java:193) at org.apache.catalina.core.ApplicationFilterChain.doFilter(ApplicationFilterChain.java:166) at org.springframework.boot.actuate.trace.WebRequestTraceFilter.doFilterInternal(WebRequestTraceFilter.java:110) at org.springframework.web.filter.OncePerRequestFilter.doFilter(OncePerRequestFilter.java:107) at org.apache.catalina.core.ApplicationFilterChain.internalDoFilter(ApplicationFilterChain.java:193) at org.apache.catalina.core.ApplicationFilterChain.doFilter(ApplicationFilterChain.java:166) at org.tuckey.web.filters.urlrewrite.RuleChain.handleRewrite(RuleChain.java:176) at org.tuckey.web.filters.urlrewrite.RuleChain.doRules(RuleChain.java:145) at org.tuckey.web.filters.urlrewrite.UrlRewriter.processRequest(UrlRewriter.java:92) at org.tuckey.web.filters.urlrewrite.UrlRewriteFilter.doFilter(UrlRewriteFilter.java:389) at org.apache.catalina.core.ApplicationFilterChain.internalDoFilter(ApplicationFilterChain.java:193) at org.apache.catalina.core.ApplicationFilterChain.doFilter(ApplicationFilterChain.java:166) at org.springframework.web.filter.RequestContextFilter.doFilterInternal(RequestContextFilter.java:99) at org.springframework.web.filter.OncePerRequestFilter.doFilter(OncePerRequestFilter.java:107) at org.apache.catalina.core.ApplicationFilterChain.internalDoFilter(ApplicationFilterChain.java:193) at org.apache.catalina.core.ApplicationFilterChain.doFilter(ApplicationFilterChain.java:166) at org.springframework.web.filter.HttpPutFormContentFilter.doFilterInternal(HttpPutFormContentFilter.java:105) at org.springframework.web.filter.OncePerRequestFilter.doFilter(OncePerRequestFilter.java:107) at org.apache.catalina.core.ApplicationFilterChain.internalDoFilter(ApplicationFilterChain.java:193) at org.apache.catalina.core.ApplicationFilterChain.doFilter(ApplicationFilterChain.java:166) at org.springframework.web.filter.HiddenHttpMethodFilter.doFilterInternal(HiddenHttpMethodFilter.java:81) at org.springframework.web.filter.OncePerRequestFilter.doFilter(OncePerRequestFilter.java:107) at org.apache.catalina.core.ApplicationFilterChain.internalDoFilter(ApplicationFilterChain.java:193) at org.apache.catalina.core.ApplicationFilterChain.doFilter(ApplicationFilterChain.java:166) at org.springframework.web.filter.CharacterEncodingFilter.doFilterInternal(CharacterEncodingFilter.java:197) at org.springframework.web.filter.OncePerRequestFilter.doFilter(OncePerRequestFilter.java:107) at org.apache.catalina.core.ApplicationFilterChain.internalDoFilter(ApplicationFilterChain.java:193) at org.apache.catalina.core.ApplicationFilterChain.doFilter(ApplicationFilterChain.java:166) at org.springframework.boot.actuate.autoconfigure.MetricsFilter.doFilterInternal(MetricsFilter.java:106) at org.springframework.web.filter.OncePerRequestFilter.doFilter(OncePerRequestFilter.java:107) at org.apache.catalina.core.ApplicationFilterChain.internalDoFilter(ApplicationFilterChain.java:193) at org.apache.catalina.core.ApplicationFilterChain.doFilter(ApplicationFilterChain.java:166) at org.apache.catalina.core.StandardWrapperValve.invoke(StandardWrapperValve.java:198) at org.apache.catalina.core.StandardContextValve.invoke(StandardContextValve.java:96) at org.apache.catalina.authenticator.AuthenticatorBase.invoke(AuthenticatorBase.java:478) at org.apache.catalina.core.StandardHostValve.invoke(StandardHostValve.java:140) at org.apache.catalina.valves.ErrorReportValve.invoke(ErrorReportValve.java:80) at org.apache.catalina.core.StandardEngineValve.invoke(StandardEngineValve.java:87) at org.apache.catalina.connector.CoyoteAdapter.service(CoyoteAdapter.java:342) at org.apache.coyote.http11.Http11Processor.service(Http11Processor.java:799) at org.apache.coyote.AbstractProcessorLight.process(AbstractProcessorLight.java:66) at org.apache.coyote.AbstractProtocol$ConnectionHandler.process(AbstractProtocol.java:861) at org.apache.tomcat.util.net.NioEndpoint$SocketProcessor.doRun(NioEndpoint.java:1455) at org.apache.tomcat.util.net.SocketProcessorBase.run(SocketProcessorBase.java:49) at java.util.concurrent.ThreadPoolExecutor.runWorker(ThreadPoolExecutor.java:1149) at java.util.concurrent.ThreadPoolExecutor$Worker.run(ThreadPoolExecutor.java:624) at org.apache.tomcat.util.threads.TaskThread$WrappingRunnable.run(TaskThread.java:61) at java.lang.Thread.run(Thread.java:748)